素质教育是强国复兴的必经之路,早在2013年的《国民旅行休闲纲要(2013-2020)》,中小学研学旅行便被提出。2016年的《关于推进中小学生研学旅行的意见》指导研学旅行纳入教学计划,正式把研学旅行提升到国家战略层面。2018年完成了全国中小学生研学实践教育基地、营地名单的筛选。全国377个研学实践教育基地,博物馆、纪念馆、展馆等占比近27%,博物馆成为研学实践的最重要载体之一。政策背景下,教育事业的蓬勃发展为博物馆的发展带来机遇,但各地研学实践发展质量和效果参差不齐。因此,本文以民族文化和清代皇家文化特色明显的承德为例,探讨地方性博物馆研学的开发策略。
本文的调研样本包括承德市范围内的16个博物馆和各博物馆网站。一是调查开展研学或类似参观学习活动情况以及研学工作的相关进展。二是重点查找承德市关于研学的相关文件以及各博物馆进行的研学或类似活动报道。三是了解市民对研学的认知和需求情况。最后深度走访承德市文物局、教育局、旅游和文化广电局,了解研学有关工作情况,包括工作规划、人员配置、组织部门等,全面深入地了解承德市博物馆研学现状。
博物馆研学现状
研学资源丰富 承德市是河北省政府批复确定的河北国际旅游城市、首批国家历史文化名城,连接京津辽蒙的区域性中心城市,华北和东北两个地区的连接过渡地带,具有“一市连五省”的独特区位优势。是中国普通话标准音采集地、中国摄影之乡、中国剪纸之乡。其避暑山庄及其周围寺庙是世界文化遗产、中国十大风景名胜、旅游胜地四十佳、国家重点风景名胜区。承德市的独特地理优势以及历史因素使得承德具有鲜明的文化特色,主要包括清代文化、民族文化、自然文化和传统艺术。研学实践或旅行的实施方式是实地旅游和体验,目的是综合实践育人,承德市具备的资源满足研学实施方式和目的两个最基本的要素。
实践先于理论 承德市关于研学的相关理论研究较为稀少,研学实践可追溯到2019年,截至目前承德市有将近100家存续企业,成立时间大多在2019年前后。研学地点以承德市皇家文化研学地和草原民族文化研学地为中心向周边扩散,主要为北京、天津、秦皇岛、西安等地,反映了承德本地研学资源利用率较低。研学类型以观赏型和科普型研学为主,爱国教育型次之,体验考察型较少。
研学需求明显 承德地区共有12个县(市、区)共有90多所中小学,15万余名学生,有着巨大的研学实践和旅游潜力。市场调查显示,接近7成的中小学生家长均了解或接触过研学实践,超过8成的家长表示愿意让学生参加研学实践,超过3成的学生家长表示为孩子报过研学课程班,但报过研学班的家长满意度普遍不高,整体水平较低。
政策指导力较弱 地方关于研学实践的相关文件是承德市政府的颁布《关于加强中小学研学旅行的意见》,具体的承德市研学实践教育工作体系并不完善,体现在指导性文件的缺失,对研学机构资质评价、定价标准、授课老师资质、保险种类等关乎学生切身利益的关键内容缺乏明确的说明,并且没有针对承德市研学资源尤其是丰富博物馆资源的工作规划。
承德地区博物馆研学实践路径
建立健全承德市研学制度体系 如图一所示,政府部门需要担负起统筹研学工作的责任,联络各方,调动资源,建立研学工作体系。第一,建立健全相关制度。针对教育主管部门、学校要制定研学教学计划,详细说明研学的教学计划地位,并且落实教育主管部门的教学质量评估工作,要切实评估审核学校的研学教育工作。针对研学机构要制定行业规范化制度,严格对收费问题、企业资质、人员资质、安全保障做出明确规定。针对博物馆等研学实践目的地要制定规划性文件,设计研学目的地分层分类评价体系,完善研学基地评审制度,并配套绩效制度加强研学基地制度的有效性和导向性。针对研学系统的运转则要充分协调,给予政策支持和保障,指导成立行业协会,打造研学专家库,引进教师、专家、学生家长组成评价工作组,对研学课程、路线、服务等指标进行细化和完善。另外,还需充分听取各方意见,建立健全意见反馈机制和交流渠道。

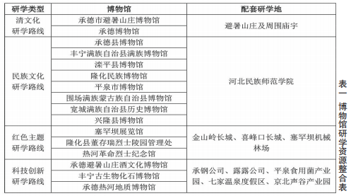
整合以博物馆为中心的各类研学资源 第一,可以建立以避暑山庄博物馆和承德博物馆为核心的清文化研学路线。配套的地点主要以山东博物馆和承德市博物馆为主,辅以避暑山庄及周围庙宇,形成清文化研学路线。避暑山庄及周围庙宇是康乾盛世的最真实历史见证,“半部清史在承德”充分肯定了承德和避暑山庄对清文化的保留与传承,是最佳的清文化研学路线。第二,建立以丰宁满族博物馆、隆化民族博物馆、平泉博物馆等为核心的民族博物馆研学路线,辅以河北民族师范学院为研学基地,打造民族文化研学路线。承德是全国范围内少数民族分布和占比都靠前的城市,全市少数民族人口超过180万,民族涵盖53个少数民族,占全省少数民族人口的47.31%,少数民族人口占全市总人口超过50%。各县的民族博物馆整合了丰富的民族文化。同时,河北民族师范学院作为河北省唯一一所民族类本科院校,将民族文化传承与现代本科教学相结合,构建了“民族非遗教学活态教学传承”的教学新范式。还打造了民族非遗馆藏空间,比较经典的有满绣厅、满族民俗厅、满族刺绣创新工作室等,是民族文化研学路线的枢纽性基地。第三,打造以塞罕坝展览馆、热河革命烈士纪念馆、隆化县董存瑞烈士陵园为核心的爱国主题教育研学路线,辅以金山岭长城、喜峰口长城和塞罕坝机械林场打造研学课程,是理解中国长城内外文化、塞罕坝精神、革命精神的最佳研学路线。第四,打造以避暑山庄酒文化博物馆、丰宁古生物化石博物馆、承德热河地质博物馆为核心,辅以承钢公司、露露公司、平泉食用菌产业园、七家温泉度假村、京北声谷工业园打造现代化科技发展研学路线,让学生树立起地方认同,助力地方经济发展。(表一)

打造专业研学人才队伍 研学实践专业人才建设是研学工作的重中之重,研学兼顾教育和旅游属性,专业人才的培养必须进行跨界融合。参考当前的研学市场教师组成情况,由学校兼任的老师或行政人员不能够完全胜任研学指导教师工作,由机构组织导游担任的研学教师更加缺少教学工作经验,博物馆服务人员也缺少此类服务经验,教育和旅游缺一不可。因此,打造专业人才是研学人才队伍建设的必经之路。教育部2019年将“研学旅行管理与服务”纳入《普通高等学校高等职业教育(专科)专业目录》,研学教师职业技能等级证书制度也于2020年开始。但制度的落实和效果显现周期较长,不能够及时满足市场需求,地方政府需要进行制度的加速落实,可以由政府引导成立教育机构,引进经验丰富的中小学教师、旅行社的专业导游人员以及博物馆馆员组成研学人才培育团队共同培育跨界人才,同时要配套就业匹配机制,保证人才队伍建设的各个环节。
学习成功经验,创新本地模式 学习成功经验,参考优秀的研学模式是承德地区博物馆研学发展的捷径。2023年3月20日,“中国研学旅行发展报告·绍兴发布”会议在浙江绍兴举办,会议发布了《中国研学旅行发展报告(2022-2023)》、《绍兴:一座研学城市的成长观察》、“中国研学旅行目的地·标杆城市”。详细分析了中国研学旅游市场的现状和发展动态,指出了绍兴研学模式的成功,绍兴市“研学游一件事”多跨应用2.0项目的推出是研学数字化建设的标志性事件。数字化是承德研学工作实现快速发展的捷径,在整合资源方面具有巨大优势,不仅在系统构建、集成管理方面赋能行业发展,也能够促成新的运营模式。更应学习研学机构和文博场馆推出的线上线下相结合的“云上研学”,以承德的文化特色为依托,在研学模式上实现突破。



