长沙马王堆作为西汉早期轪侯家族墓地,目前考古发掘了其中三座墓葬1,即一、二号墓为轪侯夫妇合葬墓,三号墓为祔葬的轪侯儿子墓。发掘五十年来,学界对三座墓主关系的认定基本一致,但一号墓紧挨三号墓营建且打破其墓道的问题尚未得到解答,三号墓墓主是否为嗣侯利豨的争论尚未有结果,加之近日有文章认为“一、三号墓主关系可能为夫妻”2,因此,马王堆汉墓墓主关系确有再讨论之必要。
西汉列侯墓合葬形式与墓位排列的考古学观察
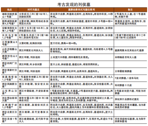
针对秦汉墓葬的考察,一般可分为四个等级,即帝王陵、诸侯王和列侯级别(郡守及二千石)的墓、中小地主及官吏的墓和平民墓。3不同的等级,墓葬形制的继承和发展各有差异。其中,西汉早期列侯墓葬主要沿袭了先秦时期的异坟异穴合葬形式。截至目前,考古发现的西汉列侯(含列侯夫人)墓有30多座4,此次对于墓况清晰的列侯墓详列于“考古发现的列侯墓表”,可以发现,依据年代、地域的不同,列侯墓的墓葬形制也略有差异。
合葬形式 西汉中早期基本采用异坟异穴合葬,如早期的沅陵侯吴阳墓、汝阴侯夏侯灶夫妇墓,中期的富平侯张安世夫妇墓、?;韬盍鹾胤蚋灸梗晃骱和砥谕匾煅ê显岢鱿?,如泉陵侯刘庆夫妇墓、西安北里王汉墓;至西汉末期,同坟同穴方式出现,如阳谷吴楼汉墓。因此,以时间为线索,西汉列侯合葬形式的发展脉络为以中早期的异坟异穴合葬向晚期、末期的同坟异穴、同坟同穴合葬形式发展。
墓位排列 依下表来看,西汉列侯墓的朝向并不固定,如沅陵侯吴阳夫妇墓坐西向东,汝阴侯夏侯灶夫妇墓坐北向南,轪侯利苍夫妇墓坐南向北,泉陵侯刘庆夫妇墓坐东向西;但列侯墓与侯夫人墓的墓位基本都是左右横向排列,仅西汉中期偏晚的界山汉墓稍有区别,呈不规则纵向排列,如图一所示,两墓皆为竖穴岩坑墓,主墓M2坐北朝南,墓道南向,M1在M2正北偏东,且无墓道。因墓道也是等级的一种体现,因而在此夫妇合葬墓中墓道突出了M2墓主人的地位。正如西汉晚期阳谷吴楼1号墓只建有一条甬道,且甬道道位于东墓室前,起到突出男墓主人的作用,如图二所示。所以,界山汉墓特殊墓位排列方式的出现,或可理解为西汉中期之后列侯墓合葬形式开始从异穴合葬向同穴合葬发展的过渡阶段。


祔葬墓 列侯墓是西汉列侯墓地的核心,侯夫人墓居于其侧,并列分布,且普遍存在家族成员袝葬的习俗,如马王堆汉墓、鹞子岭汉墓、界山汉墓等有祔葬墓1座,?;韬盍鹾啬褂械y葬墓7座,富平侯张安世墓有祔葬墓十几座。虽然,列侯有的不葬于封国之内,如杨家湾汉墓祔葬长陵,栗家村汉墓祔葬霸陵,其墓葬本身也是作为祔葬墓身份出现的。
综合以上三点可以发现,异坟异穴合葬是西汉列侯墓的主要合葬形式,同坟异穴以及同穴合葬形式主要出现在晚期列侯墓葬中,列侯墓与侯夫人墓横向并列分布,并以列侯夫妇墓为中心,家族成员祔葬的情况较为常见。因此,马王堆汉墓作为西汉早期的列侯家族墓葬,其异坟异穴合葬形式,轪侯夫妇东西并列墓位排列,以及三号墓以轪侯之子的身份祔葬的墓葬形制是符合西汉列侯夫妇合葬墓葬形制的发展演变轨迹的。若把马王堆一、三号墓视作夫妇合葬墓,就会出现列侯夫妇墓纵向排列的情况,且列侯墓在侯夫人墓之后,这是不符合西汉早期列侯夫妇合葬形式的;与此同时,更会出现初代轪侯与嗣侯之妻东西并列,形成异坟异穴合葬的奇怪样态,在以孝治国、以礼治国的西汉,是不可能发生的事情。因此,把马王堆一、三号墓墓主视作夫妻的观点是经不住推敲的。

墓道打破对墓葬夫妻关系判断的影响
因马王堆1号墓存在打破3号墓墓道的情况,因此需要讨论墓道打破对墓葬夫妻关系判断的影响。在已知的西汉列侯夫妇合葬墓中,因列侯墓与侯夫人墓横向排列,两条墓道朝向一致,处于平行状态,因而未有打破墓道的情况出现。即便如杨家湾4、5号墓的墓道呈曲尺状,但两条墓道转折方向相反,因而也未出现墓道打破的情况。但是,在西汉晚期至东汉时期的地主及平民的夫妻合葬墓中存在打破关系的情况。如西汉晚期的郑州向阳肥料社两墓,南北并列,M2依M1而建,M2耳室的北壁趁用了M1墓室的南壁,如图三所示;以及河南荥阳薛村墓中的ⅣM76与ⅣM77两墓,东西并列,墓向一致,ⅣM77的耳室打通,以连通两墓,如图四所示。又如东汉早期的杭州老和山M133、M139以及M154、M153两对夫妇合葬墓,其中M133与M139并穴合葬,M133的墓坑平行打破M139,如图五所示;M153与M154并穴合葬,M153的墓坑平行打破M154。但这类打破关系,具有身份指向性,即广泛存在于中小型墓葬。“正如西汉中期以后随着同穴合葬的兴盛,异穴合葬减少,大部分社会阶层已采用同穴合葬。仍使用异坟异穴合葬的墓主都具有较高身份和社会地位,墓葬形制具有了身份的指向性,反映出统治阶层葬俗吸收和转变的缓慢性。”23回到马王堆汉墓营建的西汉早期,在列侯墓这类高等级墓葬中也就更不会存在这种以打破关系而确立夫妻关系的逻辑在里面了。



关于一号墓打破三号墓墓道的一点思考
截至目前,已发掘并可确定为西汉列侯的墓葬中,暂未发现如马王堆一号墓打破三号墓墓道的情况出现,因此面对这一孤例就需要尝试回到西汉初年的时空语境下,探寻轪侯家族墓地营建背后的故事。
基于睡虎地汉简《葬律》和帛画《居葬图》思考轪侯家族墓地的营建。汉简《葬律》的时代为西汉早期(文帝末至景帝),文中记载了彻侯(列侯)级别的丧葬条文,且被严格执行过,如《史记·高祖功臣侯者年表》载汉景帝年间武原侯卫不害因“坐葬过律,国除”27的事例。因此,以《葬律》所定之规考察马王堆汉墓的营建或可有所发现。目前,学界已有多位学者对此进行过研究,其中一号墓墓坑的深度及用椁数量是符合《葬律》的规定。28马王堆三座墓的内棺之长、宽、高、厚度,墓坑深度,封土高度以及椁外积炭等情况,基本都在律文规定的尺寸范围内,但一、二号墓的外椁厚度存在“过律”情况。更谈到三号墓墓坑坑口至椁顶或墓道底的深度远低于律文尺寸,可能与墓主身份不及列侯有关。29而对于三号墓墓主的身份问题,至今悬而未决。
此外,马王堆一号墓的封土底径也存在“过律”情况。《葬律》规定:“坟大方十三丈,高三丈。荣(茔)东西四十五丈,北南四十二丈。”30若按西汉一尺约当今23.1厘米,则列侯墓的覆斗型封土边长为30.03米,高6.93米。墓园东西长103.95米,南北宽97.02米。依此推算,列侯夫妇两座墓东西并列,两座封土共占用60.06米,两座墓的东西外边距离墓垣的距离为21.85米,南北外边距离墓垣的距离为33.5米,如图六所示。

如果以《葬律》的规制套用马王堆三座墓葬,就会出现图七所示的状况。其中,二号墓封土底径31米,与《葬律》30.03米标准基本相符,以二号墓与一号墓的封土堆中心相距36米,推算一号墓封土底径为41米,与发掘报告记录的约40米接近,但远超过《葬律》30.03米标准,显然属于“过律”表现。再看三号墓与一号墓的相对位置,三号墓墓坑最南边距《葬律》南墙垣18.16米,若三号墓封土底边依《葬律》规定的列侯之制30.03米算,那三号墓封土的南侧底边距《葬律》南墙垣尚有11.3米,依然在整个墓园之内。但是,三号墓的封土北侧底边则会叠压一号墓的墓坑2.57米。如此,一号墓在后期营建时就会既打破三号墓的墓道,又打破三号墓的封土。若一号墓墓坑紧挨着三号墓封土北侧底边营建,则三号墓封土底边为24.9米,合汉制10.78丈,要小于13丈的列侯标准。结合考古发掘,一号墓的封土叠压在三号墓封土之上,因此,就要思考一号墓的营建为何不惜打破三号墓的墓道以及封土依旧修建在此处,缘由为何?或许,帛画《居葬图》可以提供一点解题思路。
帛画《居葬图》(图八)出自马王堆三号墓,图画所绘方向为上南下北,上部绘的是山丘(图九),下部绘城郭31,山丘的中部偏西绘有“甲”字形空白,应为墓穴(图十),图中墓圹纵横各二十五毫米,墓道纵九毫米,横七毫米。在墓道内有六字“羡袤十丈二尺”,即墓道长度为十丈二尺。32针对《居葬图》山丘部分学界解读不多,此处摘录《长沙马王堆汉墓简帛集成》的观点,《集成》认为,《居葬图》山丘部分为马王堆,“甲”字形墓穴为二号墓利苍的墓圹;论据有两条,一为图中标注的墓道长度十丈二尺,相当于今天23.56米,与发掘报告推测的20米左右接近;二为山丘部分的形貌与今日马王堆形貌相似(图十一),且“甲”字形墓穴居于偏西的位置与二号墓位置也相同。33依此说,《居葬图》山丘部分就是以平面图的形式记录了轪侯利苍的“甲”字形墓穴、墓道数据及在马王堆轪侯家族墓园中的相对位置。由于《居葬图》拼缀情况不够理想,“甲”字形墓穴东边部分大面积缺失,尚不能确定有无其他墓穴存在。但《居葬图》山丘部分(图九)最下方中间位置有一单独残片,其上绘有另一墓圹或墓圹一角,无法确定其原本位置,但却从侧面指向《居葬图》中或许存在另一墓圹的规划。寄希望于日后马王堆汉墓帛画残片的整理过程中有所发现。
综合汉简《葬律》与《居葬图》这两份来自马王堆汉墓时代的出土材料,可以清晰地发现在《葬律》颁行的背景下,轪侯家族选定了长沙马王堆为其家族墓地,并进行了墓园的规划与营建,其中轪侯利苍的墓圹位置居中偏西,封土、墓圹等营建规制基本符合《葬律》之规定;依《居葬图》山丘部分可推测墓园中部偏东位置或应该有另一墓圹的规划,虽不能确认,但结合残片线索以及同时期的列侯夫妇合葬墓的情况,其概率极大。如此,轪侯利苍夫妇合葬形式便是西汉中早期列侯墓葬普遍采用的异坟异穴合葬,其中轪侯利苍在西,辛追夫人在东,也符合“汉初尊右”的传统。这也与今天马王堆一、二号墓所呈现出的东西并列、异坟异穴夫妇合葬的形式相符合。此处以考古出土材料出发,结合西汉中早期列侯夫妇合葬墓的普遍形式,推定轪侯夫妇合葬墓形式,再依据马王堆汉墓的考古发现,推定一、二号墓墓主关系为夫妻关系,当系可信。
一号墓打破三号墓墓道情况的出现或与轪侯夫人的个人情感有关。汉初,诸侯国与汉朝中央同制,所谓“制同中央”,而帝陵一般在皇帝继位后第二年开始营建,依制列侯也当是如此。因此,轪侯利苍也会提前规划自己与夫人的墓地。加之前文所论,二号墓在营建之时,便在其东边划定了一号墓的位置,或保留了足够的营建空间,对于三号墓的出现当在计划之外。究其原因,因材料缺乏,也只能出于主观推测。
轪侯利苍卒于吕后二年(前186年),三号墓墓主的下葬时间为文帝十二年(前168年),两墓相距18年,作为轪侯夫人与三号墓墓主的母亲,辛追夫人的经历令人唏嘘,可谓中年丧夫,晚年丧子。轪侯利苍去世时,辛追夫人30岁左右,其长子至多15岁,未及弱冠,长沙国丞相职位也就无法承袭。偌大的轪侯之家则需要辛追夫人承担起来??梢韵爰?,在轪侯利苍去世的近20年里,辛追与三号墓墓主之间的母子感情不可谓不深厚。通过对三号墓中出土的各种兵器及机密军事地图等实物来看,三号墓墓主人可能是长沙国高级军事将领“中尉”35,负责在长沙国南部与南越国进行军事对抗。或因战争原因,或因疾病,三号墓墓主英年早逝,这对于辛追夫人的打击是可以想见的。因难忍丧子之痛,辛追夫人于三号墓墓主逝世后不久便随之而去,于地下再次团聚。
历史往往惊人的相似,与辛追母子同时期的汉文帝与其母薄太后同样是一对母子情深的典型事例,汉文帝亲尝汤药的典故,更是列入《二十四孝图》流传后世。有学者就指出,汉文帝霸陵选址放弃渭北祖陵区,选址白鹿原的原因,其中有一条就是为了解决薄太后的丧葬礼仪问题。36当然,薄太后南陵临近文帝霸陵,自然也在情感上成全了这对曾经在汉宫中相互依偎的母子,而有今日薄太后南陵之“东望吾子,西望吾夫”37之情景。
人同此心,心同此理。在马王堆三号墓墓主面对死亡之时,他内心所期盼的或许正是辛追夫人心中所想的,母子二人也要在死后再次团聚,相互依靠。因此,时任轪侯协同辛追夫人在自己墓圹之南为儿子营建墓圹,以待自己百年之后,能够西望丈夫,南守儿子,形成今日携夫抱子的现状。参照一、三号墓出土器物、纹样基本相同的情况以及参照汉文帝与其母薄太后之故事,薄太后在文帝崩逝两年后去世,推测辛追夫人在儿子去世之后的不久时间内也去世了,终成马王堆三座汉墓今日之样貌。
至于一号墓打破三号墓墓道以及封土的情况,则属于墓葬营建过程中的问题,基于辛追夫人母子要葬在一起的前提,以及基于马王堆轪侯家族墓园的实地情况考量,或局限于墓园实地可建的空间有限,不得不令三号墓墓圹位置距离一号墓墓圹预留位置较近;亦或者是三号墓墓主或辛追夫人主动要求两墓务求紧邻导致。无论是哪种原因,皆为主观推测,并无实证,以待之后新的考古资料出现。
余论
二号墓墓坑的形状问题。有学者就曾指出,二号墓的墓坑也应当为方形,其之所以为圆形,可能是由于在发掘过程中墓坑上半部发生了垮塌造成的。38另三号墓中出土的帛书《居葬图》中把二号墓的墓坑清楚地标识为甲字形,并非圆形。39二号墓墓坑的垮塌或与其采用类似竹缆网护墓壁的方式有关。40
一、三号墓出土器物相似的问题。同为轪侯家族成员,其随葬品的来源具有同源性。从一、三号墓葬出土的器物来看,有不少上面朱书“轪侯家”三字,出土的竹笥上面,也发现数十枚“轪侯家丞”封泥,说明两位墓主的丧事皆有家丞专门负责安排打理。另根据三号墓遣册记录,随葬器物主要来源于“临湘家给”和“受中”。这里的“临湘家”应为墓主在临湘城的家,也为轪侯家族之家。
一、三号墓墓主年龄推断与古DNA检测问题。首先,依据骨龄、牙龄等形态学方法进行年龄推断,所得结果往往误差较大、影响因素较多41,在基于现代人建立的数据模型来推断两千多年前的古人时,更需谨慎。其次,基于不同样本下构建的数据模型,所得出的结论往往也存在较大差异性。第三,古DNA研究一般需要两个以上的实验室来做,结果要相互印证,即便如此仍然不能排除会存有实验误差。因此,《长沙马王堆一号汉墓古尸?;ぁ?2文中所得出的一、三号墓系母子关系的实验结论至少还需来自另一实验室的检测印证。为此,敬请期待第二份关于一、三号墓墓主古DNA检测的结果。
综上所述,马王堆汉墓作为西汉初年轪侯家族墓葬,其中一、二号墓作为轪侯利苍夫妇墓是典型的汉初列侯夫妇异坟异穴合葬形式,三号墓作为儿子处于祔葬墓的地位十分显见。囿于学识与材料不足,本文不妥处,还请方家教之。
(作者单位:湖南大学 湖南博物院)
注释
1.有文章指出“马王堆至少还有两座大型西汉墓尚未发掘,一座在进大门右侧的马路旁,部分被压在一座楼房下另一座在靠北边的礼堂下。”高至喜:《马王堆三号汉墓的墓主到底是谁》,《中华文化论坛》2000年第3期。
2.王震:《母子还是夫妻?——马王堆一号墓和三号墓的墓主关系及相关问题》,《东南文化》2023年第4期。
3.韩国河:《试论汉晋时期合葬礼俗的渊源及发展》,《考古》1999年第10期。
4.刘尊志:《浅析西汉列侯墓葬墓外设施——兼论南昌西汉?;韬钅鼓雇馍枋┑募壑岛鸵庖濉罚赌戏轿奈铩?017年第1期。
5.刘尊志:《山东平度界山汉墓相关问题浅析》,《南方文物》2022年第2期。
6.聊城市文物管理委员会:《山东阳谷县吴楼一号汉墓发掘简报》,《考古》1999年第11期。
7.湖南省文物考古研究所、怀化市文物处、沅陵县博物馆:《沅陵虎溪山一号汉墓发掘简报》,《文物》2003年第1期。
8.陕西省文管会、陕西省博物馆、咸阳市博物馆杨家湾汉墓发掘小组:《咸阳杨家湾汉墓发掘简报》,《文物》1977年第10期。
9.安徽省文物工作队、阜阳地区博物馆、阜阳县文化局:《阜阳双古堆西汉汝阴侯墓发掘简报》,《文物》1978年第8期。
10.湖南省博物馆、中国科学院考古研究所:《长沙马王堆一号汉墓》,文物出版社,1973年;湖南省博物馆、湖南省文物考古研究所:《长沙马王堆二、三号墓·第一卷·田野考古发掘报告》,文物出版社,2004年。
11.徐州博物馆:《徐州西汉宛朐侯刘埶墓》,《文物》1997年第2期。
12.济南市考古研究所:《济南市腊山汉墓发掘简报》,《考古》2004年第8期。
13.四川省文物考古研究院、绵阳博物馆:《绵阳双包山汉墓》,文物出版社,2006年。
14.郑洪春:《陕西新安机砖厂汉初积炭墓发掘报告》,《考古与文物》1990年第4期。
15.朱连华、王艳朋:《西安长安区北里王汉代积沙墓》,国家文物局:《2019中国重要考古发现》,文物出版社,2020年,第118-123页。
16.江西省文物考古研究所、南昌市博物馆、南昌市新建区博物馆:《南昌市西汉海昏侯墓》,《考古》2016年第7期。
17.陕西省考古研究院:《2009年陕西省考古研究院考古调查发掘新收获》,《考古与文物》2010年第2期。
18.青岛市文物局、平度市博物馆:《山东青岛市平度界山汉墓的发掘》,《文物》2005年第6期。
19.河北省文物管理处:《河北邢台南郊西汉墓》,《考古》1980年第5期。
20.湖南省文物考古研究所、永州市芝山区文物管理所:《湖南永州市鹞子岭二号西汉墓》,《考古》2001年第4期。
21.朱连华、王艳朋:《西安长安区北里王汉代积沙墓》,国家文物局:《2019中国重要考古发现》,文物出版社,2020年,第113-117页。
22.聊城市文物管理委员会:《山东阳谷县吴楼一号汉墓发掘简报》,《考古》1999年第11期。
23.刘瑞、刘涛:《西汉诸侯王陵墓制度研究》,中国社会科学出版社,2010年,第289页。
24.河南省文物研究所:《郑州市向阳肥料社汉代画像砖墓》,《中原文物》1986年第4期。
25.周立刚、楚小龙:《河南荥阳薛村墓地汉代合葬墓探微》,《江汉考古》2009年第4期。
26.浙江省文物考古研究所:《浙江省杭州市老和山汉墓发掘报告》,浙江省文物考古研究所编《浙江省文物考古研究所学刊》(第7辑),杭州出版社,2005年,第368页。
27.司马迁:《史记》,中华书局,1963年,第938页。
28.彭浩:《读云梦睡虎地M77汉简〈葬律〉》,《江汉考古》2009年第4期。
29.刘振东:《睡虎地汉简〈葬律〉与西汉列侯墓葬制度》,《华夏考古》2022年第3期。
30.彭浩:《读云梦睡虎地M77汉简〈葬律〉》,《江汉考古》2009年第4期。
31.本文暂不讨论关于《居葬图》城郭以及外藏坑的情况。
32.裘锡圭主编,湖南省博物馆、复旦大学出土文献与古文字研究中心编纂:《长沙马王堆汉墓简帛集成·陸》,中华书局,2014年,第127-130页。
33.裘锡圭主编,湖南省博物馆、复旦大学出土文献与古文字研究中心编纂:《长沙马王堆汉墓简帛集成·陸》,中华书局,2014年,第127-133页。
34.裘锡圭主编,湖南省博物馆、复旦大学出土文献与古文字研究中心编纂:《长沙马王堆汉墓简帛集成·陸》,中华书局,2014年,第132-133页。
35.郑曙斌,《马王堆汉轪侯墓地祔葬墓身份的考古学观察》,《南方文物》2021年第4期。
36.马永嬴:《汉文帝霸陵选址研究》,《考古与文物》2021年第1期。
37.司马迁:《史记》,中华书局,1963年,第1972页。
38.湖南省文物考古研究院高成林研究员在2023年4月份召开的“加强马王堆汉墓及文物科学研究专家座谈会”上讲到了这一点,在之后马王堆汉墓考古遗址公园的建设中,关于二号墓的相关问题则会得到解答。
39.裘锡圭主编,湖南省博物馆、复旦大学出土文献与古文字研究中心编纂:《长沙马王堆汉墓简帛集成·陸》,中华书局,2014年,第127-132页。
40.湖南省博物馆编:《马王堆汉墓发掘与文物整理保护亲历者访谈录》,湖南人民出版社,2014年,第307页。
41.袁超群、王妹、邓小冬:《分子生物学在年龄推断中的研究进展》,《中国法医学杂志》2018年第2期。
42.湖南省博物馆编,罗学港、游振群主编:《长沙马王堆一号汉墓古尸?;ぁ?,中南大学出版社,2021年,第142页。



